三年成全免费高清观看电视剧影视大全-三年大片高清影视大全-三年在线观看大全免费高清-三年中文在线观看免费大全电视剧!

歡迎進入美佳裝修平臺,我們專注于裝修企業管理,努力打造更好的裝修公司erp系統軟件,提供安全穩定、高效實用的裝修管理軟件。如有疑問請與我們聯系,謝謝!
美佳裝飾管理軟件介紹
功能介紹
 
 
 
 
聯系我們

美佳裝修平臺
地址:成都市武科西一路18號
電話:400-080-9923
聯系人
陳老師:133-0823-2795
張老師:189-8199-7898
點擊這里咨詢

美佳裝飾管理軟件介紹

1什么是美佳裝飾管理軟件?

美佳美裝飾管理平臺(簡稱:美佳、美佳裝飾管理軟件)是一款基于云計算、智能的,涵蓋裝修公司、業主、材料商三者之間管理、數據協同的整體解決方案,提供了豐富多樣的功能及管理工具,圍繞整個裝修過程,將市場活動、業務跟單、預算報價、工程進度、主材采購及配送、財務等進行有機整合,輕松管理企業的銷售、工地、預算及成本等環節,更好地維系客戶關系,有效降低管理成本,幫助企業獲得更顯著的效益。

2為什么選擇美佳裝飾管理軟件?

2.1 裝修公司、業主、材料商完全整合

全新云計算模式的美佳裝飾管理軟件帶您告別傳統的裝飾管理軟件。業主可實時在線查看預算、工地,并進行評價;材料商可接收訂單、發貨;裝修公司協調管理每一個環節。裝修公司、業主、材料商,每一個環節實時監控,杜絕管理漏洞,幫助裝飾企業獲得更顯著的效益。

2.2 業務跟進實時追蹤

美佳裝飾管理軟件可加速銷售(業主簽單)流程,實現銷售管理自動化;經過分類、重點等篩選,可有效甄別最佳簽單機會;詳細記錄客戶聯系紀要,拜訪記錄,下次聯系時間,跟進階段實時追蹤!

2.3 預算報價快速、準確

美佳裝飾管理軟件具有定額庫、標準預算、套餐預算、主材預算、費用計算公式以及完善的套餐計算方式及預算模板等功能,可快速、準確無誤的制作預算;同時,支持一個客戶制作多個預算方案。

2.4.供貨商、材料、配送一體化管理

美佳裝飾管理軟件包括完整的進銷存系統,材料采購、收料、商家往來明細賬、工程材料配送進度,一體化管理材料從采購下單到現場施工每一個環節!

2.5.工程進度、質量嚴格控制

美佳裝飾管理軟件幫您實現工地裝修進度實時提醒,裝修情況實時更新,監理、業主可隨時掌握工地施工進度、現場情況,結合詳細的施工日志,有效控制工程進度及質量!

2.6.財務應收、應付、成本核算一目了然

美佳裝飾管理軟件業主收款、供貨商付款、項目經理領款等功能,詳細記錄應收、應付,自動生成財務賬簿;待收款時,主動提醒;收支表、成本核算表、利潤表等報表,公司財務賬一目了然!

2.7.協同辦公高效快捷

美佳裝飾管理軟件幫企業實現內部信息實時共享,工作計劃、工作任務、企業內部IM即時通訊、員工實時工作狀態,讓每一個人員清楚當前正在做什么、接下來做什么,提高團隊凝聚力和執行力,降低人工成本;同時可精細化評估公司人員業績,激發無限潛能!

2.8.報表統計一目了然

美佳裝飾管理軟件為各模塊提供靈活、可完全定制的報表、統計圖表,超過20個標準報表可供參考。定時自動生成報表(日報,周報,月報,季報)和協作共享;同時可精準評估市場活動效果,活動成本、活動進度實時掌控!

2.9.移動辦公信息隨行

美佳裝飾管理軟件移動版重磅出擊,完美支持手機和平板等多種移動端設備。可離線查詢編輯客戶信息,精準定位員工位置,與客戶實時互動;輕松管理每天任務和活動,打電話、發郵件、預算報價、在建工地,隨時隨地,是裝飾公司必備的利器!

2.10.集成微信、微博,從細節提升裝飾企業服務品質

美佳裝飾管理軟件完美支持裝飾企業微信、微博營銷,消息推送、互動聊天,以及業主直接綁定裝飾企業微信公眾號,在線查詢工地、反饋問題等功能,從每一個細節提升裝飾企業的服務品質。

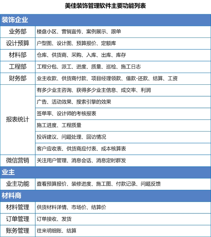
3美佳裝飾管理軟件可以為您提供哪些功能?

美佳裝飾管理軟件主要功能如下表所示:

美佳裝飾管理軟件功能模塊列表

4美佳裝飾管理軟件與行業其它軟件的對比

美佳裝飾管理軟件與行業其它軟件的對比

5美佳裝飾管理軟件的價值

美佳裝飾管理軟件的價值

6美佳如何保障您的數據安全?

對于在線租用的模式,您或許會有這樣那樣的擔心,比如:

我的數據放在你們的服務器上安全嗎?

會不會被競爭對手或黑客竊取?

會不會意外丟失?

你們或你們的員工會不會盜取我的數據用于商業目的?

……

很多企業采取傳統模式,也會面臨:服務器崩潰、數據丟失、遭黑客竊取、IT人員離職等風險。

現在,所有的風險都由我們來扛,您只需專注于業務開展。

因為,面對以上風險,我們考慮更多、更有準備,銀行級的數據安全策略讓您的數據更穩定、更安全、更放心。

數據存儲安全

美佳裝飾管理軟件基于云計算,采用頂級電信機房、數據分布式存儲

數據不丟失

美佳裝飾管理軟件采用最高級別的容災備份、多重硬件保障、災難恢復機制、多重權限加密防止人為刪除

數據不被竊取

美佳裝飾管理軟件先進的入侵檢測和防御體系有效防黑客、銀行級加密技術、縝密的安全措施和審核機制

簽署保密協議

美佳裝飾管理軟件從法律上保障您的數據安全

聯系美佳

附.1 聯系方式

網址:

電話:400-080-9923 028-6918-8088

郵箱:123@zxerp.net

微博:http://weibo.com/okerp

企業QQ:800033552

微信公眾號:a188088

附.2 技術支持

技術支持專用QQ:83380705

美佳裝飾管理軟件

1 什么是美佳裝飾管理軟件?
2 為什么選擇美佳?
  1. 2.1 整合裝修公司、業主、材料商
  2. 2.2 業務跟進實時追蹤
  3. 2.3 預算報價快速、準確
  4. 2.4 供貨商、材料、配送一體化
  5. 2.5 工程進度、質量嚴格控制
  6. 2.6 應收、應付、成本一目了然
  7. 2.7 協同辦公高效快捷
  8. 2.8 報表統計一目了然
  9. 2.9 移動辦公信息隨行
  10. 2.10 集成微信、微博
3 美佳為您提供哪些功能?
4 美佳與行業其它軟件對比?
5 美佳的價值?
6 如何保障您的數據安全?
聯系美佳
  1. 附.1 聯系方式
  2. 附.2 技術支持